← Retour
AMBULANCES HJU
AMBULANCES HJU
LE CARNET DE POCHE AMBULANCES JURA
ACCUEIL
PROTOCOLES
PHARMACO
SOP
EVENEMENTS PARTICULIERS
ACCUEIL
PROTOCOLES
PHARMACO
SOP
EVENEMENTS PARTICULIERS
PROTOCOLES
,
PROTOCOLES OBSTETRIQUES
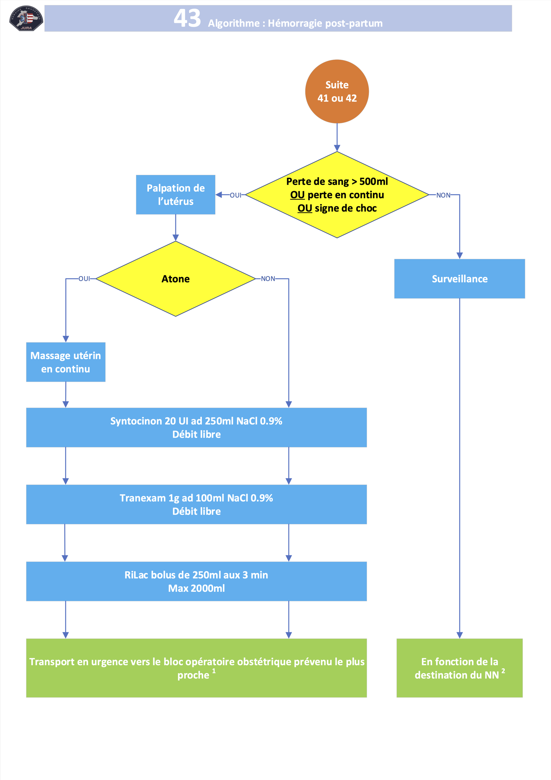
43 – HEMORRAGIE POST-PARTUM
ACCUEIL
SAUVETAGE
TRANSFERT
EVT PARTIC
Vous êtes hors reseau