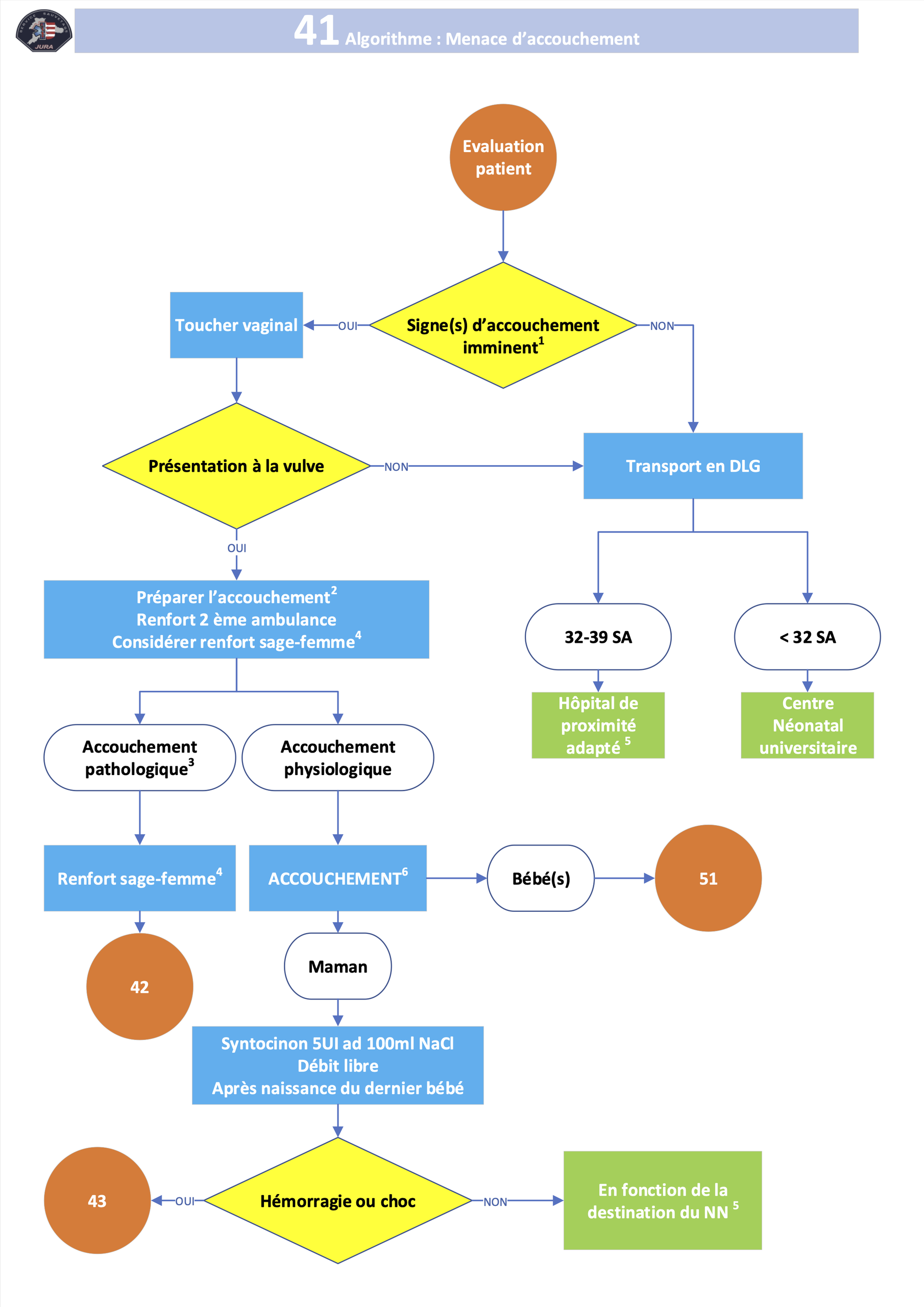
PROTOCOLES, PROTOCOLES OBSTETRIQUES 41 – MENACE D’ACCOUCHEMENT CALCUL SCORE APGAR SCORE MALINAS PROTOCOLES EN RELATIONPROTOCOLES PEDIATRIQUES PHARMACO EN RELATIONSYNTOCINONTRANEXAM